近日,由抖阴
球宿根花卉创新团队的李丹青老师,任梓铭老师联合浙江大学园林研究所,在国际著名期刊Plant, Cell & Environment发表了题为“Sucrose-Induced Transcription Factor IjSUSIBA2 Fine-Tunes Growth Transition Through the IjSVL2-IjFLCL1Module in Evergreen Irises”的研究论文,揭示了糖信号转录因子IjSUSIBA2通过调控IjSVL2-IjFLCL1模块,影响淀粉代谢途径,从而调控常绿鸢尾蝴蝶花(Iris japinica)冬季生长转换的作用机制,为多年生植物的栽培与育种改良提供了新思路。

期刊介绍
《Plant, Cell & Environment》期刊是中国科学院和JCR认证双1区TOP期刊,影响因子7.228,在植物科学领域具有权威影响力。本次研究为常绿鸢尾——蝴蝶花在冬季生长的作用机制提供了科学依据。浙江大学已毕业博士生邵灵梅为论文第一作者,李丹青老师与浙江大学园林研究所夏宜平教授为该文的共同通讯作者,任梓铭老师为论文共同作者。
研究成果
蝴蝶花(Iris japonica)作为鸢尾科鸢尾属重要的常绿观赏植物,以优雅的花姿和四季常青的叶片深受喜爱。然而,与大多数观赏植物一样,蝴蝶花长期缺乏稳定高效的遗传转化体系,关键基因的功能验证十分困难,严重制约了其分子育种与性状改良的进程。
研究表明,蝴蝶花在冬季虽停止可见生长,但仍保持活跃的代谢活动,不仅能够持续进行光合作用,叶片合成的碳水化合物还不断向根状茎转运,同时伴随着淀粉的逐步消耗和可溶性糖的累积,表现出不同于典型休眠植物的能量与物质调控模式(图1)。

图1: 常绿鸢尾在生长转换过程中的营养生长和碳水化合物动态变化
通过转录组分析,研究团队鉴定出多个与生长转换密切相关的MADS-box转录因子。同源瞬时基因功能验证表明,IjFLCL1在促进生长恢复中发挥核心作用,而其下游基因IjAMY3则通过调控淀粉降解从而抑制生长。同时,受糖信号诱导的转录因子IjSUSIBA2被证实能直接促进IjFLCL1,并抑制IjSVL2的表达,从而形成一个新的调控通路:IjSUSIBA2-IjSVL2-IjFLCL1-IjAMY3(图2)。

图2:IjSUSIBA2促进IjFLCL1(被IjSVL2抑制)并抑制IjSVL2的表达
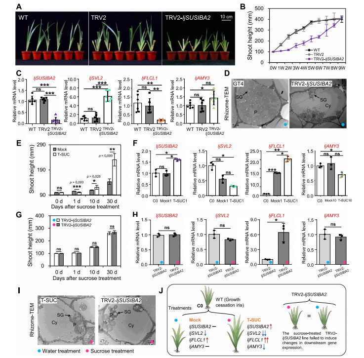
进一步的外源蔗糖处理实验表明,糖不仅作为能量,还可作为信号分子,促进蝴蝶花的生长恢复,而这一过程依赖于IjSUSIBA2转录因子(图3和图4)。研究最终揭示了一个糖信号-MADS-box基因-糖代谢基因的调控网络,为多年生植物在气候变化背景下的越冬与生长恢复提供了新思路,也为园艺植物的栽培与分子育种提供了潜在的靶点。

图3:蔗糖诱导的IjSUSIBA2通过调节下游MADS-box基因来促进生长

图4:常绿鸢尾生长转换分子调控模式图
研究价值
本研究首次在鸢尾属植物蝴蝶花中建立了同源基因沉默体系,为缺乏稳定转化体系的观赏植物提供了新的功能验证思路。与传统方法相比,该体系操作简便、效率较高,能够在较短时间内实现基因功能的快速验证。此外,该方法的适用性较强,未来有望推广至其他鸢尾属植物甚至更广泛的观赏植物中,从而为比较功能研究和分子育种提供重要工具。
内容来源:PCE-植物细胞与环境,作者邵灵梅 李丹青